< Previous | Contents | Next >
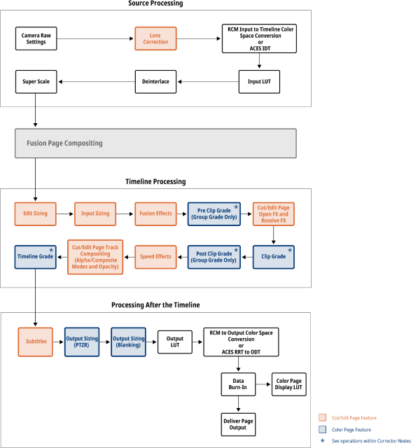
In the following chart, each image processing operation in DaVinci Resolve is shown in the order in which it’s processed. Operations are color-coded to indicate the page on which those controls appear, because in many cases page order does not determine image processing order. Why? Either to make sure each operation is processed as cleanly as possible, or to give the user the maximum control over the image. For both of these reasons, image processing order is carefully considered, and in some cases the best result requires operations on different pages to alternate with one another.
Most of the time, this order of operations is irrelevant to the user who’s only interested in the end result. However, if you’re trying to achieve something very specific, or if you’re wondering why you see a particular result when you use the features of the Cut, Edit, Fusion, and Color pages together all at once, this chart should help make things clear. Finishing artists in particular should find this chart illuminating.

![]()
The overall order of image processing operations in DaVinci Resolve, from input through output